产品中心
智能电机与驱动解决方案

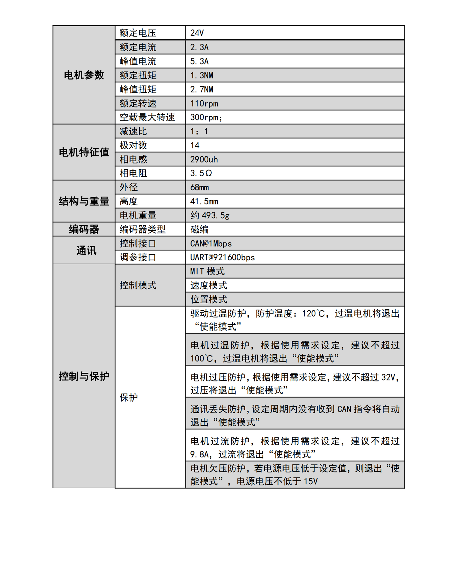
DM-G6220

额定扭矩:1.3Nm 峰值扭矩:2.7Nm
产品介绍
产品参数

电机特色:

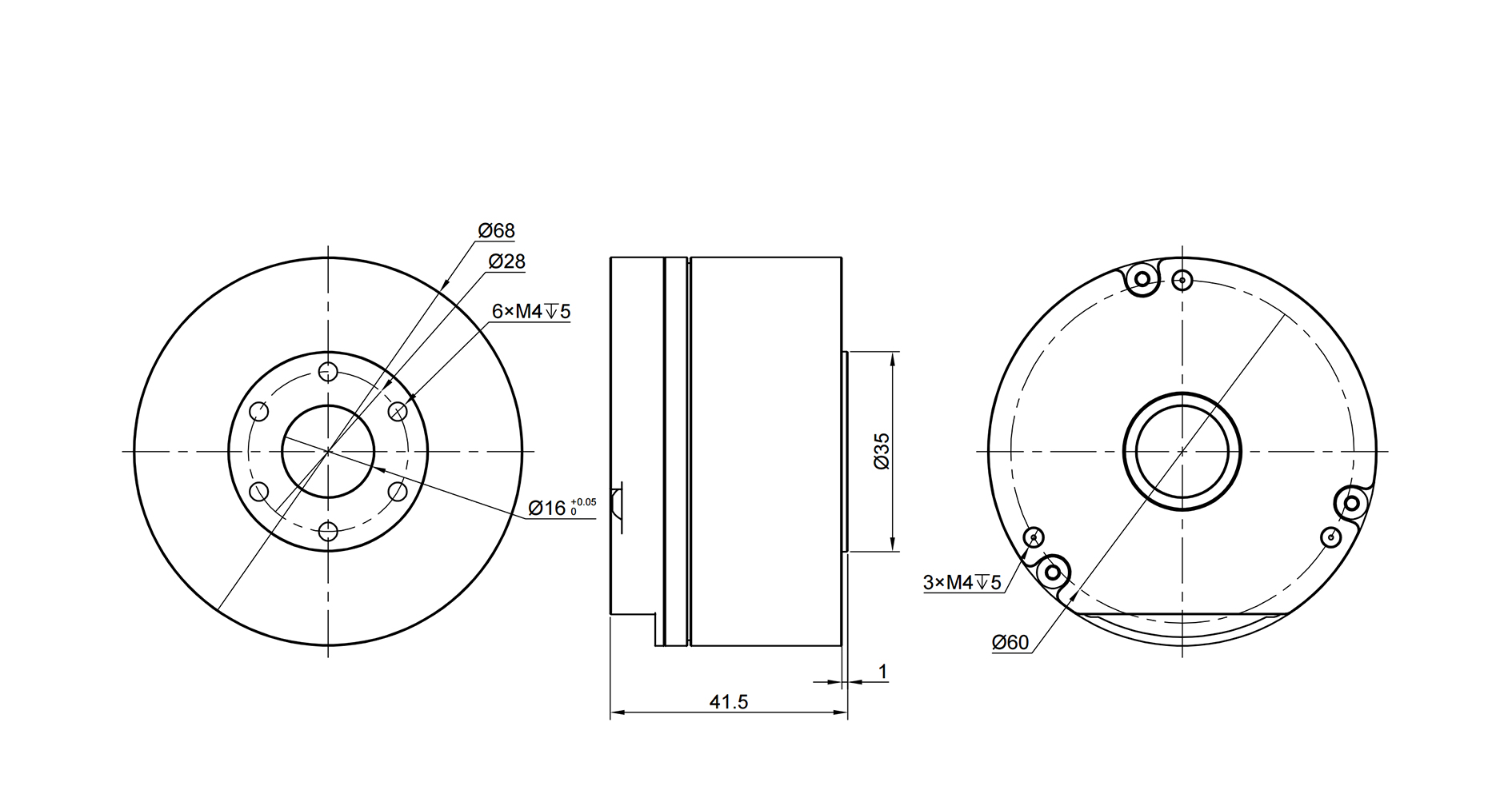
1. 电机结构为中空设计,方便走线,轻化机身。

2. 电机和驱动器一体化设计,结构紧凑,集成度高。

3. 支持上位机可视化调试,支持固件升级。

4. 可通过CAN总线反馈电机速度、位置、转矩、电机温度等信息。















服务热线:

13560764159

地址:广东省深圳市南山区桃源街道平山社区丽山路10号大学城创业园409
邮箱:zhouchengyan@mdmbot.com

Copyright © 深圳市达妙科技有限公司
粤ICP备19140833号